/ Home / Blog

Hit Your 1 Rep Max with AI

March 3, 2026

In the gym, your 1 rep max is the most weight you can lift for a single repetition. It’s not about how many reps and sets you can do. It’s about finding the absolute edge of what you’re capable of. Just once, in the moment after you’ve warmed up or just have a day that you’re “feeling it”.

That’s what AI gives you for creativity. Without any of the limitations.

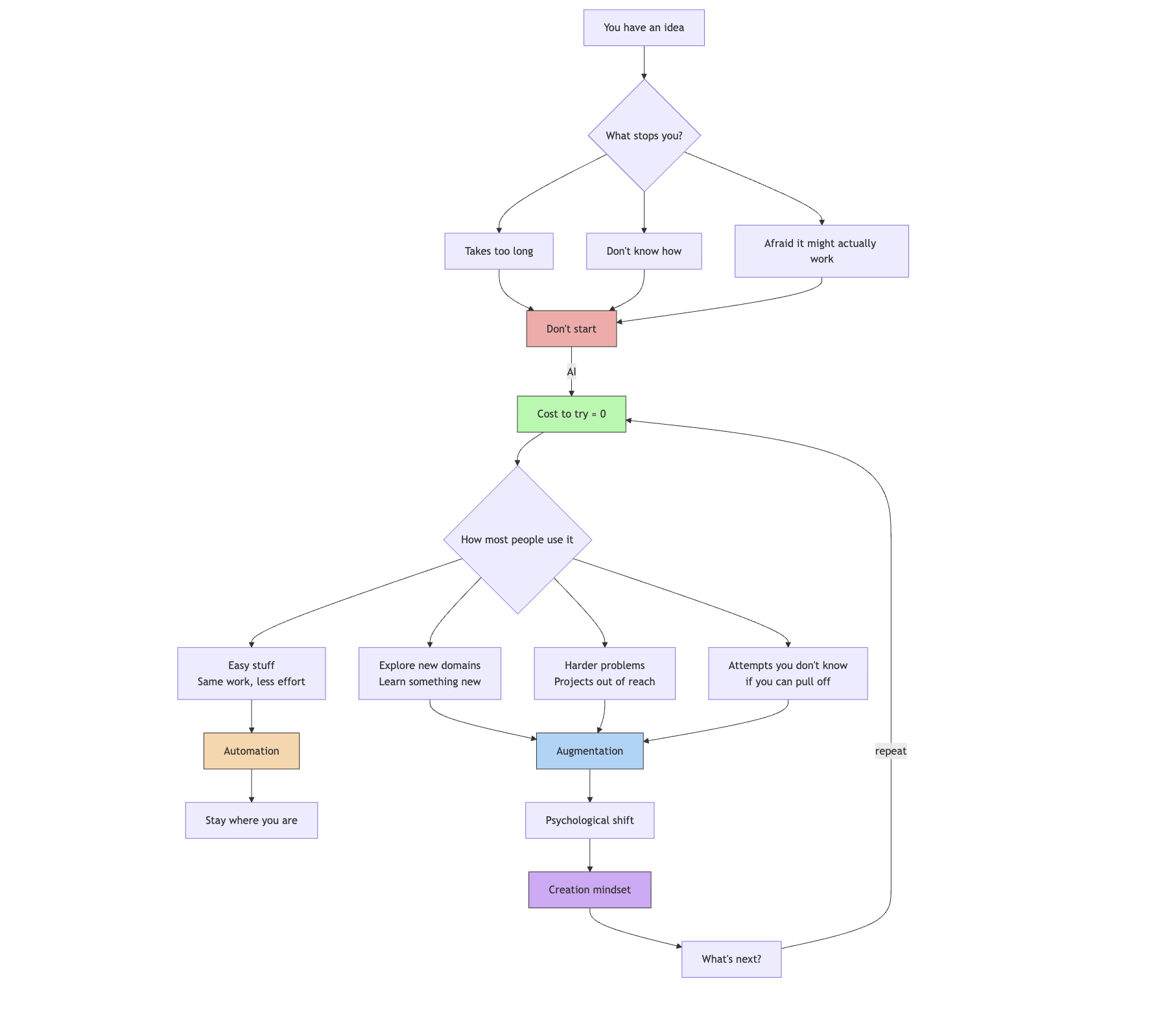
We block ourselves. I could do this but it will take time. Or, we know the possible but are afraid to pursue because it might actually work…and then what? It will take too much time to validate, too much time to continue. So we don’t start.

This isn’t just for building tech. That what-if question you’ve had, the one that would take extreme focus and time to even try. What if you could attempt it now? And then the next one. Design a piece of furniture. Create a game. Build a business. It can translate into the physical.

This is quite honestly one of the wildest times.

I went to school for Economics. I had some sense of HTML (from MySpace pages) but I used to stall on ideas because I didn’t know how to execute them. I learned to program to create. Plain and simple. I wanted to build my ideas. And that took years.

Now, that gap between having an idea and being able to act on it is almost gone. You don’t need to learn a whole new skillset to start. You just need to start.

The rep ranges #

If you’ve spent any time in a gym, you’re aware of the concept of rep ranges. The number of repetitions you do with a given weight determines the type of training effect you get:

  • 1 rep: Your max. The most you can possibly lift. One attempt. Full effort. You find out what you’re actually capable of. Sometime you fall over after 😄.

Most people spend their entire working life in the 12-15 rep range. Comfortable volume. Repeating what they already know. Answering emails. Putting together the same deck. Shipping the same type of feature. Running the same playbook. It’s productive but it never tests the ceiling.

AI lets you move down the rep range without compromising risk. You can attempt the 1 rep max without the fear of failure. You can try something you never thought you could do, knowing that if it doesn’t work, it’s not a big deal. You can iterate quickly and learn from the attempt.

How most people use it #

Right now (at least for this week because things are moving so fast) most people outside of the tech bubble use AI for the easy, repetitive stuff. Summarize this, draft that, auto-complete the thing you’ve done a hundred times. Nothing changes. Same work, less effort.

Some go further. They explore a domain they haven’t worked in. Pick up a new tool or framework. Dig into something they’ve been meaning to learn. That’s where I think real growth happens.

Fewer still use it to take on harder problems than they normally would. The project that felt out of reach. The decision they would have deferred to someone else.

And then there’s the attempt you genuinely don’t know if you can pull off. A non-technical founder building their own product. A designer prototyping something they’d normally hire a dev for. A marketer who’s been outsourcing analysis learning to do it themselves. A backend developer shipping a polished UI.

Or, someone that wants to design a piece of furniture because “hey, why not?”.

Most people never get past the first level. I think the unlock is realizing you can. The time cost to try is almost nothing now, especially when you would have never tried at all.

The shift #

Once I got into this pattern, something changed for me. I stopped treating new ideas like R&D projects that needed justification and started just…doing them. You’re not convincing yourself to “just do it” but rather accepting that you can.

A friend of mine, sales exec, told me recently “I just iterate until it looks right and does what I want it to do.” That’s it. No architecture planning, no analysis paralysis. Just start.

I think a lot of this is psychological. What would you do if you could hit your 1 rep max whenever you wanted? Some people embrace that. Others are paralyzed by the influx of decisions they were never faced with before. What do I build? What do I try? What’s worth my time now that everything feels possible?

Work that took days, months, and sometimes years can happen in minutes. That’s a lot to process.

“I could never make that” #

This is the phrase I hear the most. From non-technical people who have ideas but assume the gap between idea and execution is uncrossable. From people who’ve been in the same role, same tools, same output for years. From technical people who’ve settled into the same stack, same architecture, same ceiling.

The gap was real. It’s not anymore.

How I think about it #

Rethinking, not outsourcing #

The failure mode is obvious though. Most people get AI and immediately use it to make the easy stuff easier. Same work, less effort. That’s not growth, that’s automation.

I think the distinction that matters is automation vs. augmentation. Automation keeps you where you are. Augmentation pushes what you can do. Rethinking means looking at the thing you’ve never attempted and saying…what if I could?

To be clear, AI doesn’t do it for you. It’s more like having someone there who gives you the confidence to try something bigger. It’s there if you fail. So you’re willing to fail. Not “do this for me” but “I want to try something I’ve never done. Stay close.”

Honestly, it’s a psychological shift.

None of this works if you don’t actually try though. AI doesn’t generate ambition or curiosity. But if you bring those, it’ll let you do more than you thought you could.


During the time that I was writing this, I also built a working mobile app with a framework (SwiftUI) that I had no experience with. I’ve never touched it before…

(all my opinions btw and maybe just a reflection of how I’m feeling…today)